OSTP发布报告讨论美国国内的生物制造生态系统
2024年11月15日,美国白宫科技政策办公室发布《构建充满活力的国内生物制造生态系统》报告,强调了生物制造能力的关键驱动因素,总结了联邦政府已经采取的行动,并提出相应政策建议。
一、生物制造能力的关键驱动因素
生物制造能力是指在特定设施、设施群、地区或行业领域内,利用现有基础设施和运营资源所能生产的产品数量,包括所有生物工艺,如发酵和无细胞生物合成。生物制造能力驱动因素包括经济因素、技术进步、基础设施和劳动力可用性。
1、经济因素
经济驱动因素包括影响生物制造公司成功可能性的各种因素,包括融资渠道、产品或服务需求、联邦或州监管以及国际贸易协议。经济驱动因素会影响公司的决策,如在全球何处建设生物制造能力。
2、技术进步
技术驱动因素是指影响生物制造能力的制造工具、技术或工艺进步,包括通过现有的新型工程生物学方法提高产量,以获取或开发新的原料,或在下游加工过程中进行创新。先进的生物制造技术还能以较低的能源投入和较少的二氧化碳排放生产产品或提供服务,同时降低运营成本。
3、基础设施
基础设施驱动因素是指生物制造开发和商业化过程中使用的物理设备,包括原料预处理、发酵或生物加工设备,以及下游加工和纯化基础设施。美国国内缺乏中试规模的生物制造基础设施是推出新的生物基和生物技术衍生产品的主要瓶颈,限制了验证商业化所需的测试和评估。一些规模较大的生物技术公司拥有进行中试规模生产的内部设施;然而,许多公司将目光转向了商业开发和制造机构(CDMO),这些机构的等待时间较长,并且可能不适合所有类型的生物制造流程。据报道,美国的生物制造能力已经落后于欧洲与中国,这意味着在美国缺乏持续投资的情况下,扩大规模和商业化生产可能会继续依赖海外产能。对于大多数初创企业来说,扩大规模的基础设施所需的高额资本投资令人望而却步,而私人资本通常也不愿意在没有承购协议的情况下投资建设中试和商业规模的基础设施,这就造成了新公司难以突破的僵局。
4、劳动力
劳动力驱动因素包括生物制造价值链上工人所需的所有技能。生物制造劳动力既包括设计生物系统的高度专业化生物工程师,也包括设计、开发和推广生物制造技术的设施所需的高技能工艺开发工程师、自动化专家和维护支持人员。要满足这一需求,不仅需要扩大生物制造公司本身的劳动力,还需要扩大支持生物制造能力的所有部门的劳动力,包括农业、运输、数据科学和设备供应商。
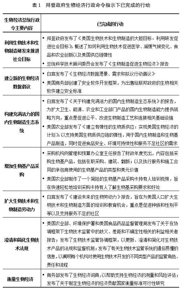
二、生物经济行政令以来采取的主要行动
2022年9月,拜登总统签署《关于推进生物技术和生物制造创新以实现可持续、安全和可靠的美国生物经济的行政命令》以来,联邦投资已从27亿美元增加到超过35亿美元。拜登上任以来,已刺激了460亿美元的公共和私营部门生物制造投资。

三、未来发展政策建议
1、进一步利用联邦采购计划和激励措施,提高美国生物基和生物技术衍生产品和服务的市场份额,并确保有相应的工具准确衡量由此带来的经济增长。
2、制定适当规模的联邦激励措施,以适应各种规模的生物技术和生物制造公司。
3、建立国际合作伙伴关系,应对限制美国生物制造全球足迹的跨境挑战,如知识产权保护和执法、进入海外市场的障碍以及国际市场竞争力。
4、通过支持提高生物制造规模化效率的研发和倡议,促进技术的进一步发展。
5、鼓励进一步开发和利用多样化和可持续的生物制造原料供应链,作为生物制造的投入材料。
6、鼓励生物制造行业采用既定的企业制造最佳做法,以最大限度地减少对环境的影响。节约能源,从而降低运营成本并加快生产进度。
7、通过分布式网络,继续扩大美国生物制造基础设施的可用性。
8、进一步将美国新兴的生物经济与清洁能源经济结合起来,建立一个可持续的商业生物制造生态系统。
9、推进美国生物技术和生物制造研发的生物风险管理。
10、继续实现生物制造数字基础设施的现代化,以满足生态系统的信息需求。
11、进一步扩大美国生物技术和生物制造工作岗位和职业的人才库并使其多样化,以促进创新和提高公平性。
(张秋菊)